文字サイズ
  • 小さく
  • 標準
  • 大きく
ふりがな表示
ふりがなつける ふりがなはずす
音声読み上げ
開始(別ウィンドウで開く)
背景色変更
  • 背景色標準
  • 背景色白
  • 背景色黒
  • 背景色青
  • 背景色黄
  • PCモードで画面を切り替え
  • スマートフォンモードで画面を切り替え

相模原市立弥栄中学校

MENU

  • ホーム
  • 校長室より
  • 学校概要
  • 緊急時の対応
  • 欠席・遅刻・早退連絡
  • お知らせ
  • いじめ防止基本方針
  • GIGA端末について
  • 年間行事予定
  • 学校だより
  • 学年だより
  • 日記ページ
    [保護されています]
  • 給食
  • 保健だより
  • 図書だより
  • 部活動
  • 生徒会活動
  • 学力定着度調査の結果と取り組み
  • 学習年間計画
  • 学校評価の結果
  • 申請書等
  • 研究活動
  • PTA
  • 小中一貫教育
  • 学びに関するコンテンツ
  • リンク集
  • その他
  • サイトマップ
  • 操作方法
  • ホーム
  • 学校だより

学校だより 第8号 11月号

開始(別ウィンドウで開く)
学校だより 第8号 11月号
学校便り 第8号-01

学校便り 第8号-02

学校便り 第8号-03 (1)

学校便り 第8号 ホームページ-04

 学校だより第8号を掲載します。
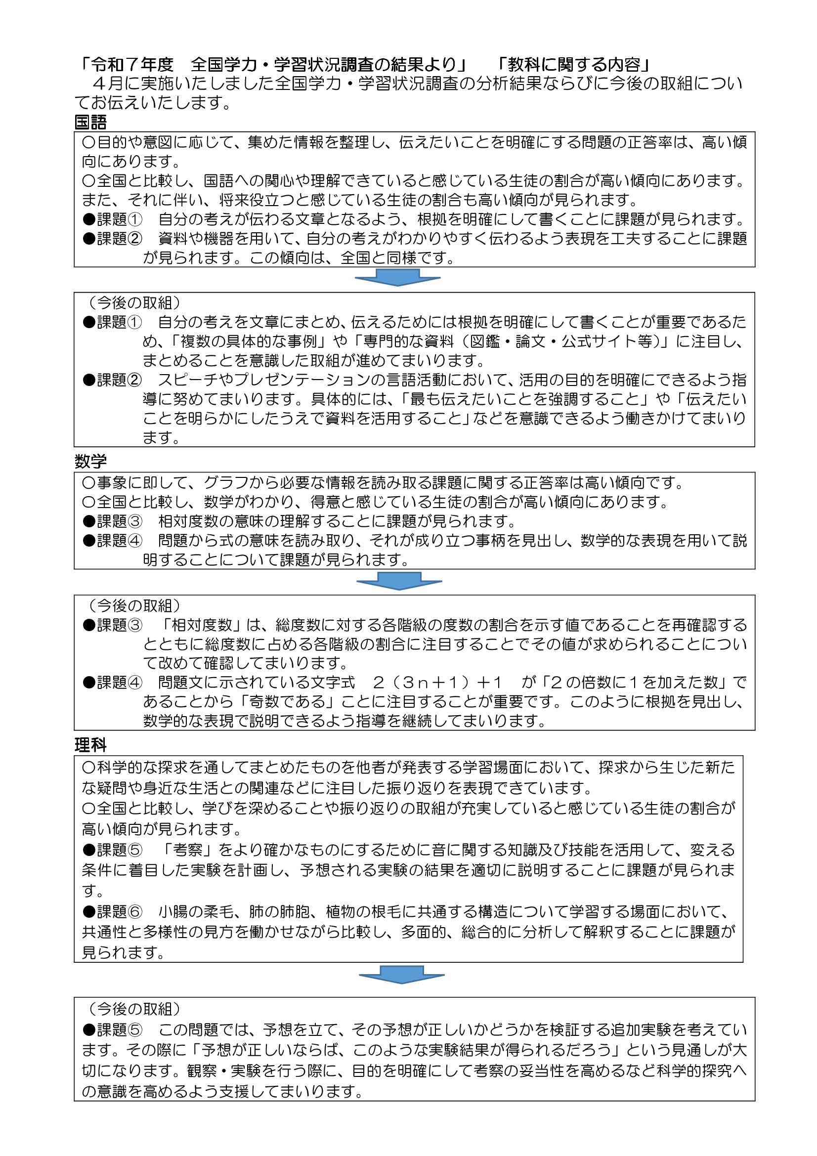
 全国学力・学習状況調査の結果ならびに学びの調査質問結果を掲載しております。
 ご一読くださるようお願い致します。

公開日:2025年10月30日 09:00:00
更新日:2025年10月30日 14:53:46

前のページ 次のページ

相模原市立弥栄中学校

Copyright©2023 相模原市立弥栄中学校 All Rights Reserved.